Zapier + ChatGPT Workflow for Meetings, Productivity AI Tool Mapping, and More.
A roundup of tools that could help you get more done.
Morning y’all!
Today I’ve got a bunch of interesting reads, tools, and workflow (updates) that you should find useful in your generative AI world! Have a great Tuesday and I appreciate your subscription and your time opening and reading what I put together!
Cheers!
※\(^o^)/※
— Summer
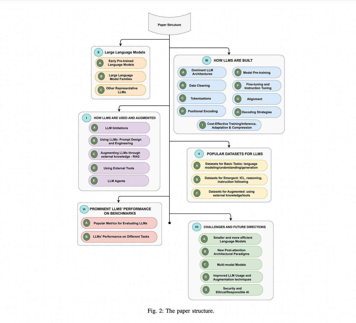
The first interesting read is a survey of Large Language Models; here’s the more important conclusions of the big paper for you (a TL;DR if you will):
This paper present a survey of LLMs developed in the past few years. We first provide an overview of early pretrained language models (e.g., as BERT), then review three popular LLM families (GPT, LLaMA, PaLM), and other representative LLMs. We then survey methods and techniques of building, augmenting, and using LLMs. We review popular LLM datasets and benchmarks, and compare performance of a set of prominent models on public benchmarks. Finally, we present open challenges and future research directions.
The high-level overview is as-follows:
Large Language Models (LLMs) have drawn a lot of attention due to their strong performance on a wide range of natural language tasks, since the release of ChatGPT in November 2022. LLMs' ability of general-purpose language understanding and generation is acquired by training billions of model's parameters on massive amounts of text data, as predicted by scaling laws.
The research area of LLMs, while very recent, is evolving rapidly in many different ways. In this paper, we review some of the most prominent LLMs, including three popular LLM families (GPT, LLaMA, PaLM), and discuss their characteristics, contributions and limitations.
We also give an overview of techniques developed to build, and augment LLMs. We then survey popular datasets prepared for LLM training, fine-tuning, and evaluation, review widely used LLM evaluation metrics, and compare the performance of several popular LLMs on a set of representative benchmarks.
You can download the full paper here:
Enjoy that!
Olivia Moore had a really smart idea of creating a Zapier integration to prepare for meetings; it emails her 15 minutes before her meeting with:
Who I'm meeting
Where they work
Topics to cover
Pretty smart! You first head to Zapier to create your automation, connect your calendar to fire 15 minutes before the start and then filter the type of meetings you want to prep for.
Extract the company name from the meetings organizer’s email address and then connect ChatGPT to research the company with a summary of what to talk about. Then, have it email you these results!
As she mentioned, it’s not perfect but it is a really good start and a practical way to use Zapier and ChatGPT in concert together — what a nice productivity hack!
Apparently Adobe’s chatbot is now getting access to Adobe Reader and Acrobat and that this AI assistant can help readers work through 3+ trillion PDFs to summarize documents and answer questions.
Sure, ChatGPT can do this too but these often require a plugin so this built-in solution for those that use Adobe’s existing product suite will create one less dependency and hopefully even better and faster outcomes.
I don’t have access to it yet but if you do I’d love to hear from you! Please let me know in the comments what you think.
I’m presently looking for a new spot to land and I’ve been using Zillow a lot but I really don’t like their platform or how they present information — it’s just so popular that it’s hard to ignore! But Tomo — a mortgage home platform — has come out with a home search portal taht allows you to prompt criteria for what you’re looking for, for instance:
Home with a view of Lake Washington, modern design, a rooftop deck, and it's really important for me to have a space to WFH. Oh the kids love a backyard.
What they do is find you matches with the right boxes checked and tagged. Not too brilliant or a unique implementation but a satisfying one.
Another neat resource via Olivia is a mapping of consumer AI tools — there are a ton that I recognize and just as many that I don’t. I might try going through a handful of them and letting you know what I think.
The growth of generative AI isn’t slowing down and if you’re not seriously considering getting into this game then I’m not sure you’re thinking straight about it! This technology is coming for all of us and the more prepared we are the better.
A few select reads and tools for you to check out:
Sora for Dummies — How exactly does it work and what research has been used to enhance the outcomes? Fun stuff.
ChatGPT is stagnating? The point here is that you can’t stop innovating, even if you’re at the very top. Competition is a good thing, always.
Perplexity UI / UX — A fun look at how you can solve simple problems in powerful ways in a niche environment when executed really well.
Imagifly — Save your favorite prompts into an organized library. Add preview images and search tags. Create your library of reusable AI-generated styles.
Magika — Detect file content types with deep learning!
Glif — Remix any image on the web with AI. A simple and powerful extension in your browser.
Human-like AI teammates via Diarupt. I’m not convinced this is ready but the idea behind it is interesting.
Lindy — AI agents in less than 5 minutes.
Google releases Goose, an internal AI model to help engineers code faster. Apple is getting ready to do something similar as well.
Robots.txt and AI are at war with one another. I never really thought about this “social contract” that exists between site owners and crawlers but the ownership — and monetization — of data is again something important to think about.
OpenAI and it’s startup fund, completely owned by Sam Altman. Oh.
GolfGPT — Exactly what you think it is.
Sonia is a fully AI-powered cognitive behavioral therapist (CBT). Think of a standard conversational therapy session, but talking to an empathic voice on your phone instead of to a human in their clinic. I’m very interested in this space as the connection between humans and robots get closer.
Recraft — The “first” generative AI design tool that lets users create and edit digital illustrations, vector art, icons, and 3D graphics in a uniform brand style.
And that’s a wrap! Have a great day folks!
※\(^o^)/※
— Summer










